当前位置:分会新闻

民航局印发《民用机场名称管理办法》

日期:2023-09-25 来源:飞行邦公众号

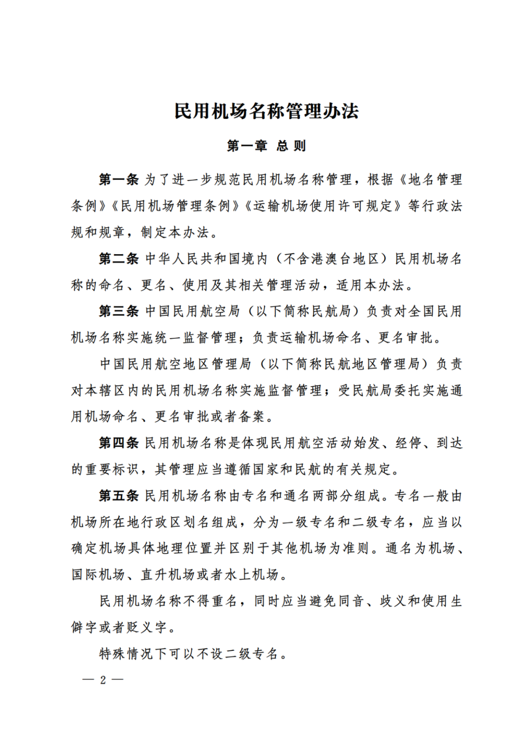
日前,民航局首部专门针对民用机场命名、更名及使用的行政规范性文件——《民用机场名称管理办法》(以下简称《办法》)正式印发。《办法》细化完善了现行规章中机场名称管理相关内容,将进一步推动民用机场名称管理法治化、科学化、规范化水平有效提升。

《办法》明确了民航局和民航地区管理局的管理职责:民航局负责对全国民用机场名称实施统一监督管理,并负责运输机场命名、更名审批;地区管理局负责对辖区内的民用机场名称实施监督管理,并受民航局委托实施通用机场命名、更名审批或者备案。《办法》还明确了通用机场名称管理要求,其中A类通用机场参照运输机场实施管理,B类通用机场名称采用备案管理。

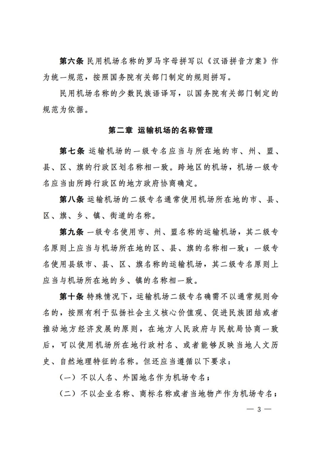
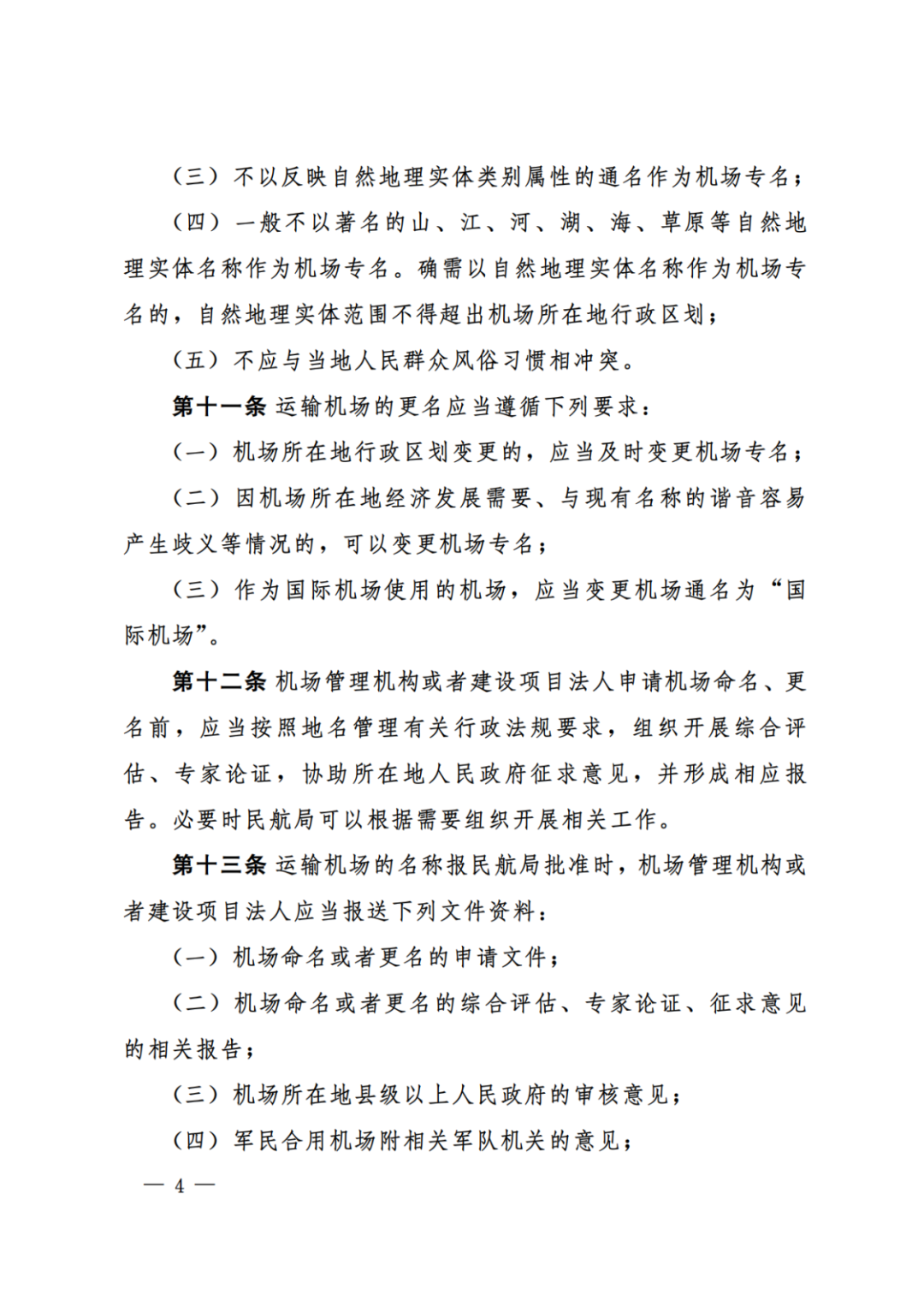
《办法》优化了机场命名规则。按照《地名管理条例》有关规定,《办法》将机场名称构成由原来的“行政区划名+机场专名”调整为“一级专名+二级专名+通名”,进一步细化运输机场命名、更名规则。同时,明确了对于特殊情况下确需不以规则命名的机场,需遵循“有利于弘扬社会主义核心价值观、促进民族团结或者推动地方经济发展”的基本原则,并强调“不以人名、外国地名、企业名称、商标名称或者当地物产作为机场专名”等具体要求,既保持了政策的适度灵活,又防止了机场随意命名、更名。

以下为《民用机场名称管理办法》全文